¿QUÉ ES EL COMITÉ LEY KARIN?
Equipo de trabajo multidisciplinario, encargado de recepcionar las denuncias de los funcionarios municipales, respecto a situaciones de acoso laboral y/o sexual. Aborda las denuncias para todas las personas que trabajan en la Municipalidad de Peñaflor, en calidad de titular, contrata, Código del Trabajo, honorarios y alumnos en práctica.
¿QUÉ HACE EL COMITÉ?
Tiene como propósito analizar los hechos denunciados en materias de acoso laboral y/o sexual, y propone al señor alcalde la formalización de la investigación según corresponda. Además, funciona como instancia informativa respecto de materias relacionadas al acoso laboral y/o sexual.
¿POR QUIÉNES ESTÁ CONFORMADO?
Está conformado por funcionarios de las 3 áreas municipales: Salud, Educación y Municipal.
Son definidos por el señor Alcalde según los siguientes requisitos destacables: Conducta intachable, buenas calificaciones, discrecionalidad, transparencia, objetividad, responsabilidad y empatía.
Además, fueron seleccionados por sus conocimientos adquiridos, a través de cursos y capacitaciones en esta materia.
LOS INTEGRANTES DEL COMITÉ SON:
- Alfredo Torrealba Orellana, Área Municipal
- Antonio Briones Paredes, Área de Educación
- Carolina Salvador Orellana, Área Salud
- Marcela Iturrieta Pérez, Área de Educación
- Dicxy Contreras González, Área Municipal
PRINCIPIOS
El proceso se rige bajo el principio de confidencialidad, lo que significa que tanto el comité como las partes involucradas se encuentran obligadas a resguardar en todo momento esta información.
Los funcionarios que realicen una denuncia, deben tener presente todos los aspectos que involucra el procedimiento. Por consiguiente, debe ser realizada con toda la seriedad que corresponde, utilizando el formulario de formalización de denuncias elaborado para estos fines.
Frente a una falsa denuncia, basada en argumentos, evidencia u otros que sean comprobadamente falsos o se utilice para fines distintos a los mencionados, podrá ser objeto de la sanción de destitución según lo dispuesto en el art. 123 letra e) de la Ley 18.883.»
- REVISA AQUÍ LEY N°21643 QUE MODIFICA EL CÓDIGO DEL TRABAJO Y OTROS CUERPOS LEGALES, EN MATERIA DE PREVENCIÓN, INVESTIGACIÓN Y SANCIÓN DEL ACOSO LABORAL, SEXUAL O DE VIOLENCIA EN EL TRABAJO
https://www.bcn.cl/leychile/navegar?idNorma=120009
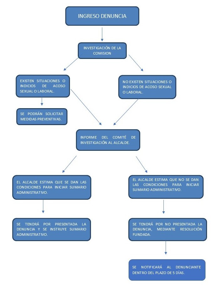
RESUMEN PROCESO DE DENUNCIAS ANTE CASOS DE ACOSO SEXUAL Y/O LABORAL
CONTACTO
EMAIL: comiteleykarin@penaflor.cl


